| 注意:访问本站需要Cookie和JavaScript支持!请设置您的浏览器! • 打开购物车 • 查看留言 • 付款方式 • 联系我们 |
![]() |
| 首页 | 电子入门 | 学单片机 | 免费资源 | 下载中心 | 商品列表 | 象棋在线 | 在线绘图 | 加盟五一 | 加入收藏 | 设为首页 |
| 选择分类:当前分类——学单片机 相关联或者相类似的文章: 电池的充电方法 (527) 印制电路板设计原则和抗干扰措施(527) BA1404立体声调频发射套件制作说明(526) 29. 两点间温度控制(526) 28. 数字电压表(526) BA1404立体声调频发射电路(526) 25. 点阵式LED“0-9”数字显示技术(526) 真存在“魔鬼三角”吗 (526) 20. 数字钟﹝★﹞(525) 点阵汉字显示原理 (524) 晶体管放大器是一种交流与直流共存的电路(524) 歪公司设招聘陷阱 今天收钱明天辞退(524) 超声波移动物体检测装置(523) 测判三极管的口诀(523) Mon51仿真器(523) 《弟子规》(523) 《新三字经》(522) 微型停电应急灯(522) 用TC9148遥控MCS-51单片机(521) 世界鸟类跑得最快的鸟(521) 首页 前页 后页 尾页 本站推荐: | 32. 电子密码锁设计 1.实验任务
根据设定好的密码,采用二个按键实现密码的输入功能,当密码输入正确之后,锁就打开,如果输入的三次的密码不正确,就锁定按键3秒钟,同时发现报警声,直到没有按键按下3种后,才打开按键锁定功能;否则在3秒钟内仍有按键按下,就重新锁定按键3秒时间并报警。
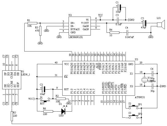
2.电路原理图
![]() 图4.32.1
3.系统板上硬件连线
(1). 把“单片机系统”区域中的P0.0/AD0用导线连接到“音频放大模块”区域中的SPK IN端子上;
(2). 把“音频放大模块”区域中的SPK OUT端子接喇叭和;
(3). 把“单片机系统”区域中的P2.0/A8-P2.7/A15用8芯排线连接到“四路静态数码显示”区域中的任一个ABCDEFGH端子上;
(4). 把“单片机系统“区域中的P1.0用导线连接到“八路发光二极管模块”区域中的L1端子上;
(5). 把“单片机系统”区域中的P3.6/WR、P3.7/RD用导线连接到“独立式键盘”区域中的SP1和SP2端子上;
4.程序设计内容
(1). 密码的设定,在此程序中密码是固定在程序存储器ROM中,假设预设的密码为“12345”共5位密码。
(2). 密码的输入问题:
由于采用两个按键来完成密码的输入,那么其中一个按键为功能键,另一个按键为数字键。在输入过程中,首先输入密码的长度,接着根据密码的长度输入密码的位数,直到所有长度的密码都已经输入完毕;或者输入确认功能键之后,才能完成密码的输入过程。进入密码的判断比较处理状态并给出相应的处理过程。
(3). 按键禁止功能:初始化时,是允许按键输入密码,当有按键按下并开始进入按键识别状态时,按键禁止功能被激活,但启动的状态在3次密码输入不正确的情况下发生的。
5.C语言源程序
#include <AT89X52.H>
unsigned char code ps[]={1,2,3,4,5};
unsigned char code dispcode[]={0x3f,0x06,0x5b,0x4f,0x66,
0x6d,0x7d,0x07,0x7f,0x6f,0x00,0x40};
unsigned char pslen=9;
unsigned char templen;
unsigned char digit;
unsigned char funcount;
unsigned char digitcount;
unsigned char psbuf[9];
bit cmpflag;
bit hibitflag;
bit errorflag;
bit rightflag;
unsigned int second3;
unsigned int aa;
unsigned int bb;
bit alarmflag;
bit exchangeflag;
unsigned int cc;
unsigned int dd;
bit okflag;
unsigned char oka;
unsigned char okb;
void main(void)
{
unsigned char i,j;
P2=dispcode[digitcount];
TMOD=0x01;
TH0=(65536-500)/256;
TL0=(65536-500)%256;
TR0=1;
ET0=1;
EA=1;
while(1)
{
if(cmpflag==0)
{
if(P3_6==0) //function key
{
for(i=10;i>0;i--)
for(j=248;j>0;j--);
if(P3_6==0)
{
if(hibitflag==0)
{
funcount++;
if(funcount==pslen+2)
{
funcount=0;
cmpflag=1;
}
P1=dispcode[funcount];
}
else
{
second3=0;
}
while(P3_6==0);
}
}
if(P3_7==0) //digit key
{
for(i=10;i>0;i--)
for(j=248;j>0;j--);
if(P3_7==0)
{
if(hibitflag==0)
{
digitcount++;
if(digitcount==10)
{
digitcount=0;
}
P2=dispcode[digitcount];
if(funcount==1)
{
pslen=digitcount;
templen=pslen;
}
else if(funcount>1)
{
psbuf[funcount-2]=digitcount;
}
}
else
{
second3=0;
}
while(P3_7==0);
}
}
}
else
{
cmpflag=0;
for(i=0;i<pslen;i++)
{
if(ps[i]!=psbuf[i])
{
hibitflag=1;
i=pslen;
errorflag=1;
rightflag=0;
cmpflag=0;
second3=0;
goto a;
}
}
cc=0;
errorflag=0;
rightflag=1;
hibitflag=0;
a: cmpflag=0;
}
}
}
void t0(void) interrupt 1 using 0
{
TH0=(65536-500)/256;
TL0=(65536-500)%256;
if((errorflag==1) && (rightflag==0))
{
bb++;
if(bb==800)
{
bb=0;
alarmflag=~alarmflag;
}
if(alarmflag==1)
{
P0_0=~P0_0;
}
aa++;
if(aa==800)
{
aa=0;
P0_1=~P0_1;
}
second3++;
if(second3==6400)
{
second3=0;
hibitflag=0;
errorflag=0;
rightflag=0;
cmpflag=0;
P0_1=1;
alarmflag=0;
bb=0;
aa=0;
}
}
if((errorflag==0) && (rightflag==1))
{
P0_1=0;
cc++;
if(cc<1000)
{
okflag=1;
}
else if(cc<2000)
{
okflag=0;
}
else
{
errorflag=0;
rightflag=0;
hibitflag=0;
cmpflag=0;
P0_1=1;
cc=0;
oka=0;
okb=0;
okflag=0;
P0_0=1;
}
if(okflag==1)
{
oka++;
if(oka==2)
{
oka=0;
P0_0=~P0_0;
}
}
else
{
okb++;
if(okb==3)
{
okb=0;
P0_0=~P0_0;
}
}
}
} 1、 本站不保证以上观点正确,就算是本站原创作品,本站也不保证内容正确。 2、如果您拥有本文版权,并且不想在本站转载,请书面通知本站立即删除并且向您公开道歉! |
|
本站协议 |
版权信息 |
关于我们 |
本站地图 |
营业执照 |
发票说明 |
付款方式 |
联系方式
深圳市宝安区西乡五壹电子商行——粤ICP备16073394号-1;地址:深圳西乡河西四坊183号;邮编:518102 E-mail:51dz$163.com($改为@);Tel:(0755)27947428 工作时间:9:30-12:00和13:30-17:30和18:30-20:30,无人接听时可以再打手机13537585389 |