注意:访问本站需要Cookie和JavaScript支持!请设置您的浏览器! 打开购物车 查看留言付款方式联系我们
初中电子 单片机教材一 单片机教材二
搜索上次看见的商品或文章:
商品名、介绍 文章名、内容
首页 电子入门 学单片机 免费资源 下载中心 商品列表 象棋在线 在线绘图 加盟五一 加入收藏 设为首页
本站推荐:
PM60系列智能语音集成电路
文章长度[] 加入时间[2008/3/30] 更新时间[2026/4/27 21:16:14] 级别[0] [评论] [收藏]

    PM60系列是中青世纪科技公司于2007年新推出的一款智能语音产品。该系列芯片在烧录、放音电路上基本可以和PM50系列兼容,比PM50增加话筒录音功能,具有长秒数,高品质,易录放的特点。是一个整合了录放音电路,快闪存储,ADPCM编、解码器,功率放大器,稳压器等线路的全功能录放系统。因为我们已经把它包装成标准的COB-28管脚,所以使用者可以很方便的将PM60设计整合到需要录放音的场合上,只需接上电源、喇叭、按键,PM60就是一个独立的声音播放系统,若再加上麦克风,PM60更是一个独立的录放音系统。

1. 产品特色
◎ 长秒数 ( 125~4000秒)
◎ 麦克风直接录音
◎ 8个输入脚,4个输出脚
◎ 不需额外元件
◎ 自由组合录音段和声音段
◎ 宽范围的采样频率 ( 5~40KHz )
◎ 弹性的工作电压( 3~6V )
◎ 内置抗干扰精密稳压器
◎ 多种LED闪烁频率( 1~12Hz )
◎ 按键直接触发 , 串并行微控制器触发
2.产品规格
工作电压: 3~6V
工作电流: 最大不超过 150 mA(接8欧姆喇叭时)
静态电流: 小于 10 uA
3.产品规格
PM60系列按照秒数区分,共有6种产品型号,下表为各种型号在不同的采样频率下可存放的时间秒数对照表。

型号

6K

8K

12K

16K

20K

24K

30K

PM6004

167

125

83

63

50

41

33

PM6008

333

250

167

125

100

83

66

PM6016

666

500

333

250

200

167

133

PM6032

1333

1000

666

500

400

333

266

PM6064

2666

2000

1333

1000

800

666

533

PM60128

5333

4000

2666

2000

1600

1333

1066

4. 管脚说明

管脚名称

管脚号

管脚说明

K1~K8

4~11

触发输入管脚(低有效)

O1~O4

24~21

输出管脚

SPP,SPN

13,14

接喇叭两端

VDD

15

3.6V~6V电源端

V33

20

3~3.5V电源端

OP_O

18

选择音量,与OP_R或OP_N择一搭配使用

OP_R

17

固定音量端,请与OP_O相连

OP_N

16

音量可调端,请接20K可调电阻与OP_O串接

RESB

25

系统复位端(低有效)

MIC

28

接麦克风正极,麦克风负极请接地

GND

1

电源地

FCS

2

编程控制端

FCK

3

编程控制端

FDO

27

编程控制端

FDI

26

编程控制端

五. PM60的控制方式
一、按键操作
在PM60系列芯片的并行控制方式下可以分8段语音录放,K1~K8脚可以分别触发与其对应的8段语音(低有效),在烧录芯片的时候,可以设置为下降沿触发或者低电平触发。K1~K8端口有内置上拉电阻和防抖动设计,可直接外接按键来触发放音。也可用单片机口线直接对其操作。
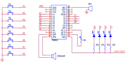
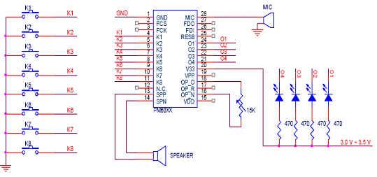
按键操作的电路如图1,图2所示:

图1 采用3V~3.5V供电,可调音量的录、放音电路
图2 采用3.6V~6.0V供电,可调音量的录、放音电路
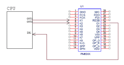
二、微控制器控制方式
PM60在微处理器控制方式下,最大可以录放128段语音。PM60向客户提供了两种微控制器处理方式:串行输入接口和并行地址接口。
(1)串行输入接口:
在串行输入接口工作方式下,K1为数据端,K2为同步时钟端,O1为忙信号端。地址数据在时钟上升沿锁存输入到PM60芯片内。语音段的地址为0x80H~0xFFH。外部单片机直接送入要放音的段地址即可播放,结束时PM60的忙信号拉低,在判断一段语音结束时,外部单片机再送下一段语音的段地址。
串行接口工作方式下的连接电路如图3,单片机串行输入控制时序图如图4,K2时钟为10Hz~500Hz内均可。

图3 串行接口工作方式电路

图4 单片机串行输入控制时序图
(2)并行地址接口:
在并行地址接口工作方式下,K1为同步时钟端,K2~K8为7位并行地址输入端,最大可分为27=128段。O1、O2位两种极性相反的忙信号输出,可由用户选择使用其中一条输出。作为忙信号,O1在播放语音时为高,放音完毕拉低;O2与其正好相反。
并行地址接口工作方式的电路如图5,工作时序如图6。

图5 并行地址接口工作方式电路

图6 并行地址接口工作方式时序图
(三)RESET时序
用单片机口线控制PM60的复位时,需要注意给完RESET管脚低信号后需要延迟300ms的时间,才能开始PM60的放音操作。放音操作,否则不能正常复位。

图七 PM60的RESET时序
7. PM60的编程软件
PM60的编程软件的使用环境继承了PM50编程软件的风格,与PM50编程软件中“智能2代”工作方式类似,详细的使用方法请参阅PM50编程软件中“智能2代”部分的内容。其中略有改动的是,加入了“record”的设置以配合PM60可以接MIC录音的新功能。
8. PM60的MIC录音方式
PM60相对于PM50,除了在录音时间上有所增加,而且增加了MIC录音的功能。使PM60芯片的使用更具有灵活性。需要PM60的MIC录音功能时,在下图中所示的下拉菜单中选择对应选项。

  PM60的录音需要在编程软件上预先设置好录音存储的位置,如果采用按键操作模式,则选择存储在K1~K8端;如果采用微控制器操作模式,则选择存储在对应的地址。两种设置方式如下图所示:

  设置好录音选项与存储位置后,对芯片编程。编程完毕后,就可以启用PM60的MIC录音功能。在PM60的MIC录音方式下,K8是录音键,在1秒內快速连按两次就进入录音模式(会听到两声Beep),中途欲停止录音再按K8一次就会停止(会听到一声Beep),并马上播放一次刚刚录进去的声音供确认使用。
PM60串行放音例程:
pm60控制程序
; 51单片机
; 汇编语言版本
;功能: 上电从80h到8fh循环播放。
k1 equ p1.6 ;k1脚
k2 equ p1.7 ;k2脚
o1 equ p1.4 ;o1脚
an equ p3.7 ;放音
reset equ p1.5; resb脚
;初始化

org 0000h
mov p1,#0ffh
mov p3,#0ffh
mov sp,#60h
mov r2,#00h

clr reset ;芯片复位
acall ys60
acall ys60
setb reset
acall ys60
acall ys60
acall ys60
acall ys60
acall ys60

mov r3,#0fh

fangyin: ;放音程序
mov a,r2 ; r2为需要放的段数
add a,#80h ;组合语音地址
fang1: ; 先给k1 40毫秒以上的低电平信号
clr k1
setb k2 ;
acall ys60 ;延时60 ms
setb k1

acall ys60 ;k1=1,k2=1,再延迟60ms,之后发送地址码
mov r7,#8 ;串行循环次数
fang2: ; 串行送数据
acall ys10
clr k2
rrc a
mov k1,c
acall ys10
setb k2
djnz r7,fang2
acall ys10
jb o1,$ ;等待o1信号
inc r2
djnz r3,fangyin
ajmp $

ys10: mov r6,#50 ;;延时10ms
y1: mov r5,#100
y2: nop
djnz r5,y2
djnz r6,y1
ret

ys60: mov r4,#6 ;;延时60ms
y6: acall ys10
djnz r4,y6
nop
ret
end

1、 本站不保证以上观点正确,就算是本站原创作品,本站也不保证内容正确。
2、如果您拥有本文版权,并且不想在本站转载,请书面通知本站立即删除并且向您公开道歉! 以上可能是本站收集或者转载的文章,本站可能没有文章中的元件或产品,如果您需要类似的商品请 点这里查看商品列表!
本站协议 | 版权信息 |  关于我们 |  本站地图 |  营业执照 |  发票说明 |  付款方式 |  联系方式
深圳市宝安区西乡五壹电子商行——粤ICP备16073394号-1;地址:深圳西乡河西四坊183号;邮编:518102
E-mail:51dz$163.com($改为@);Tel:(0755)27947428
工作时间:9:30-12:00和13:30-17:30和18:30-20:30,无人接听时可以再打手机13537585389