注意:访问本站需要Cookie和JavaScript支持!请设置您的浏览器! 打开购物车 查看留言付款方式联系我们
初中电子 单片机教材一 单片机教材二
搜索上次看见的商品或文章:
商品名、介绍 文章名、内容
首页 电子入门 学单片机 免费资源 下载中心 商品列表 象棋在线 在线绘图 加盟五一 加入收藏 设为首页
本站推荐:
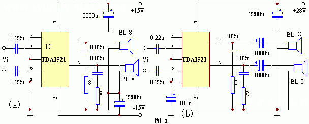
外围元件最少的2×15W功放电路
文章长度[1069] 加入时间[2007/1/4] 更新时间[2026/4/12 13:21:19] 级别[0] [评论] [收藏]

作者:未知 来源:未知

  用高保真功放IC TDA1521A制作功放电路,具有外围元件少,不用调试,一装就响的特点。适合自制,用于随身听功率接续,或用于改造低档电脑有源音箱。
  TDA1521A采用九脚单列直插式塑料封装,具有输出功率大、两声道增益差小、开关机扬声器无冲击声及可靠的过热过载短路保护等特点。TDA1521A既可用正负电源供电,也可用单电源供电,电路原理分别见图1(a)、(b)(点此下载原理图)。双电源供电时,可省去两个音频输出电容,高低音音质更佳。单电源供电时,电源滤波电容应尽量靠近集成电路的电源端,以避免电路内部自激。制作时一定要给集成块装上散热片才能通电试音,否则容易损坏集成块。散热板不能小于200×100×2mm3

1、 本站不保证以上观点正确,就算是本站原创作品,本站也不保证内容正确。
2、如果您拥有本文版权,并且不想在本站转载,请书面通知本站立即删除并且向您公开道歉! 以上可能是本站收集或者转载的文章,本站可能没有文章中的元件或产品,如果您需要类似的商品请 点这里查看商品列表!
本站协议 | 版权信息 |  关于我们 |  本站地图 |  营业执照 |  发票说明 |  付款方式 |  联系方式
深圳市宝安区西乡五壹电子商行——粤ICP备16073394号-1;地址:深圳西乡河西四坊183号;邮编:518102
E-mail:51dz$163.com($改为@);Tel:(0755)27947428
工作时间:9:30-12:00和13:30-17:30和18:30-20:30,无人接听时可以再打手机13537585389