本文介绍的这种防盗报警器既可作开门照明灯控制器用,又可作防盗报警器用,其性能非常稳定可靠,几乎没有误报,可供广大电子爱好者制作参考。
工作原理

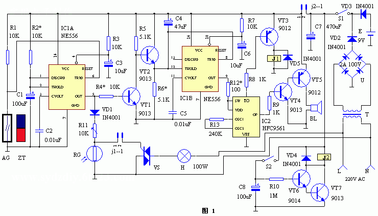
该装置电路工作原理见图1(点击下载原理图)。它是由触发装置、单稳态延时电路、报警声发生器、音频功放电路、灯光控制电路、预置封锁电路和电源电路等部分组成。当房门锁上时,永久磁铁ZT和常闭型干簧管AG靠得很近,ZT的磁力线导致AG内两触片分离,于是IC1A的⑥脚呈高电平,IC1A处于复位状态,其输出端⑤脚为低电平,双向可控硅VS无触发电流而阻断,故照明灯H处于熄灭状态。此时三极管VT1亦无偏压而截止,VT2则导通,使IC1B的12、⑧脚呈高电平(大于2/3电源电压),故IC1B的⑨脚亦输出低电平,音响集成电路IC2无电源不工作。
一旦房门被打开,致使ZT和AG分离,AG内两触片自然接通,导致IC1A的⑥脚变为低电平(低于1/3电源电压),此时IC1A立即置位,IC1A的⑤脚由原来的低电平变为高电平,它分为两个支路:一路使双向可控硅VS触发导通,照明灯H即刻点亮,这可作进门照明灯用。如果白天进门,由于光敏电阻RG内阻很小,R11与RG的分压不足以使VS触发导通,故白天进门时,H可以不亮。另一路电流使三极管VT1导通,导致VT2截止,C4的短接状态解除,电源通过R6向C4充电,此时IC1B的12、⑧脚电位越来越低,当其电位低于1/3电源电压时,IC1B的输出端⑨脚变为高电平,此时IC2获得电源而工作。IC2的T0端不断有脉冲电流产生,经三极管VT3放大后,推动继电器J1的触点j1-1动合开,这样就使原来恒亮的照明灯变成了闪烁灯,以增强报警时的紧张气氛,同是地IC2的O/P端输出报警音频信号,经VT4、VT5放大后,推动扬声器BL发出宏亮的声音。
该装置报警一段时间,小偷吓跑了,其警笛声可以自动停止。这是因为IC1A呈单稳态工作模式,待它的①、②脚上的电压充至2/3电源电压时,IC1A就自动复位,IC1A的⑤脚就自动恢复为低电平。
预置封锁电路由三极管VT6、VT7构成,在开启整机电源开关S1之后,应近按一下开关S2,使VT6、VT7导通,继电器J2暂时吸合,其触点j2-1断开,切断了报警电路的电源,故主人在设置报警器关门的时候不会引起误报。当门锁好之后,C9放电完毕,VT6、VT7截止,J2释放,其触点j2-1闭合,振荡器电路的供电自动接通,整机处于守候状态。
元器件选择与制作
元器件选择见下表。
|
编 号 |
名 称 |
型 号 |
数 量 |
编 号 |
名 称 |
型 号 |
数 量 |
| R1、3、7 |
电阻 |
10K |
3 |
C7 |
电解电容 |
470u |
1 |
| R2* |
电阻 |
3M |
1 |
VD1-5 |
整流二极管 |
IN4001 |
5 |
| R4* |
电阻 |
10K |
1 |
U |
整流全桥 |
2A/100V |
1 |
| R5 |
电阻 |
5.1K |
1 |
VT1、2、4、7 |
晶体三极管 |
9013 |
4 |
| R6* |
电阻 |
1K |
1 |
VT3、5 |
晶体三极管 |
9012 |
2 |
| R8、9 |
电阻 |
1K |
2 |
VT6 |
晶体三极管 |
9014 |
1 |
| R10 |
电阻 |
1M |
1 |
VS |
双向可控硅 |
3A/400V |
1 |
| R11 |
微调电阻 |
10K |
1 |
IC1 |
双时基集成电路 |
NE556 |
1 |
| R12* |
电阻 |
100Ω |
1 |
IC2 |
报警集成电路 |
HFC9561或其它类似电路 |
1 |
| R13 |
电阻 |
240K |
1 |
J1、2 |
电磁继电器 |
JRX-13F |
2 |
| RG |
光敏电阻 |
MG45-34非密封型 |
1 |
AG |
干簧管 |
常闭型(可选用成品磁控开关) |
1 |
| C1、8 |
电解电容 |
100u |
2 |
S1、2 |
开关 |
钮子开关 |
2 |
| C2、5 |
涤纶电容 |
0.01u |
2 |
H |
白炽灯 |
100W |
1 |
| C3、6 |
电解电容 |
10u |
2 |
T |
电源变压器 |
9V/5W |
1 |
| C4 |
电解电容 |
47u |
1 |
E |
电池组 |
9V |
1 |
整个电路只要元件质量良好,且焊接无误,便可开机试验,先将ZT靠近AG,合上电源开关S1,H应熄灭不亮,然后拿走ZT,此时H应立即点亮(如果在白天试验,应用黑筒罩住RG),再揿下S2,此时H应立即熄灭,等待一段时间后,H又重新点亮,H点亮一段时间后,振荡器触发工作,发出宏亮的警笛声,同时H由恒亮变为闪烁即告制作成功。
预置封锁时间由0.7R10C8的数值确定。IC1A单稳态工作时间由1.1R2C1数值确定,IC1B的延时翻转时间由1.1R6C4的数值确定,均可通过试验加以调整。IC2的工作电压不应超过5V,可由R12加调整。
安装与使用
AG应安装在门框上,ZT应安装在活动的门叶上,整个电路可以装入一只乳白色塑料罩的吸顶灯中。
主人出门预置报警器时,可先合上S1,然后揿下S2,这样待门锁好之后,报警器就自动进入守候状态。主人回家时,用钥匙开门,如果是夜晚,进门时照明灯H自动点亮,主人找到室内电灯开关后,应立即断开暗藏的电源开关S1,否则会引起报警。而小偷进门后,由于不能及时切断报警器的电源开关(不知道设有开关或是一时难以找到),故延时几十秒钟后就会警笛声大作,引起人们的注意,对小偷起到威慑作用而将其吓走。